关于公布国家中医药考试2024年度科研课题立项名单的通知
各有关单位:
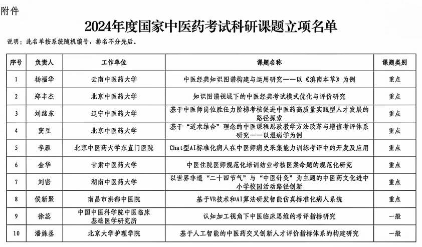
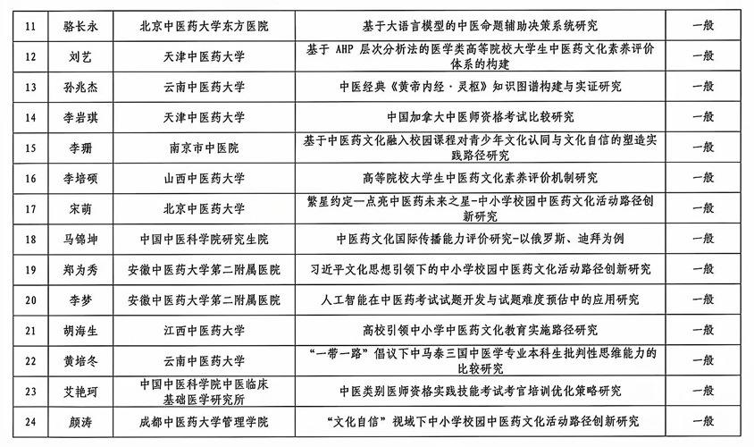
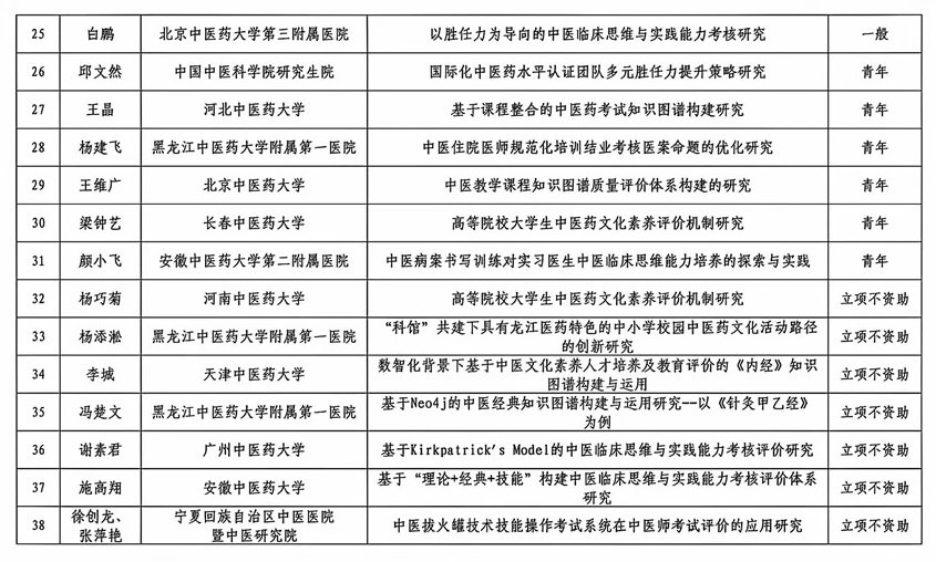
由国家中医药管理局中医师资格认证中心与全国中医药教育发展中心(以下简称“中心”)组织的国家中医药考试2024年度科研课题招标工作已经结束。本年度招标工作共收到来自中医药相关的医、教、研、产各单位的104个课题,按照公平、公正、公开的原则,经形式审核、初审筛选、综合评审及公示环节,决定立项课题46项,其中重点课题8项,一般课题17项,青年课题6项,立项不资助课题15项。现予以公布。
附件:国家中医药考试2024年度科研课题立项名单
全国中医药教育发展中心
国家中医药管理局中医师资格认证中心
2024年11月11日



